烟台市
根据中央巡视工作领导小组关于巡视巡察配合群众身边不正之风和腐败问题集中整治的部署以及省委相关要求,十二届省委第九轮巡视期间,烟台市同步对市本级和蓬莱区、莱州市开展高标准农田建设联动巡察。截至3月9日,已全部完成进驻。
市委专项巡察组主要受理反映被巡察党组织领导班子及其有关成员、其他市(县)管干部、党员干部和村“两委”成员与巡察内容有关的来信来电来访。巡察工作时间两个月左右,受理信访时间截止到2026年4月30日。
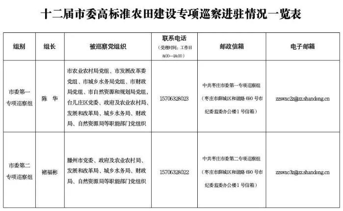
枣庄市
根据市委统一部署,截至3月10日,十二届市委高标准农田建设专项巡察完成进驻工作。2个市委专项巡察组将对市本级相关职能部门和滕州市、台儿庄区高标准农田建设情况开展专项巡察。
据悉,2个市委专项巡察组将在被巡察部门(单位)工作2个月左右,期间设立专门值班电话和邮政信箱、电子邮箱,主要受理反映高标准农田建设领域的信访举报。巡察组受理信访时间截止到2026年5月6日。
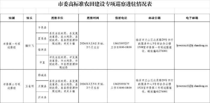
临沂市
根据省委统一部署,2个市委专项巡察组聚焦高标准农田建设领域突出问题,对部分市直部门单位,兰陵县、郯城县、莒南县、沂水县、平邑县、临沭县相关职能部门单位和有关乡镇开展专项巡察。目前,市委专项巡察组已完成进驻。
市委专项巡察组将在被巡察单位工作2个月左右。巡察组受理信访时间截止到2026年4月30日。
淄博市
根据市委统一部署,截至3月10日,十三届市委第十轮巡察完成进驻工作。5个巡察组对市发展和改革委员会、市人力资源和社会保障局、市自然资源和规划局等9家单位党组(党委)开展巡察“回头看”,对淄博新区融合发展中心党组开展常规巡察;2个专项巡察组同步开展高标准农田建设专项巡察。
本轮巡察自2026年3月上旬开始,2026年5月下旬结束。受理时间截止到2026年5月22日;市委专项巡察组主要受理高标准农田建设相关的信访事项等,受理时间截止到2026年4月30日。
聊城市
经市委批准,十四届市委第十轮巡察暨高标准农田建设专项巡察共对6家市直部门、3个市属开发区开展常规巡察,对市本级及5个县(市、区)开展高标准农田建设专项巡察。
采取集中受理信访举报的方式,统一受理来信来电来访,受理时间截止到5月22日。
信访电话:0635-8220719,19861980503、19861980507(可接收短信),接听时间为:工作日8:30-18:00。
电子信箱:lcswxcbxf10@lc.shandong.cn
邮政信箱:山东省聊城市0045号邮政信箱
举报箱位置:
1.市机关事务管理局(东昌府区花园北路22号)南侧胡同
2.聊城市市直机关昌润南路8号办公区北墙
3.东昌府区行政服务大厅(柳园南路91号)东门外
4.开发区政务服务中心(东昌东路与会展东路交叉口东南)广场西侧
5.高新区管委会东50米信息公示栏
6.度假区政务服务中心北墙(明堤路东侧)
7.临清市政务服务中心西南角
8.冠县世纪大厦东100米万人(廉政)广场(建设南路)东南侧
9.阳谷县行政审批服务大厅(谷山北路181号)东门外
10.东阿县阳光路幸福港湾C座政务服务中心
微信公众号:关注“聊城巡察”微信公众号后,点击底部“意见反映”进入。
济宁市
根据市委统一部署,截至2026年3月11日,十四届市委第九轮巡察完成进驻工作。3个市委巡察组对5个市直部门、5个县(市)开展高标准农田建设专项巡察,2个巡察组对4个市直部门单位开展巡察“回头看”。
据悉,5个市委巡察组将开展为期2个月左右的现场巡察。巡察组受理信访时间截止到2026年4月30日。
滨州市
根据市委统一部署,截至2026年3月10日,十届市委第十轮巡察完成进驻工作。5个市委巡察组将对15个部门(单位)党组织开展常规巡察,市委专项巡察组将对全市高标准农田建设开展专项巡察。
据悉,5个市委巡察组将开展为期3个月左右的现场巡察,受理信访时间截止到2026年6月5日;高标准农田建设专项巡察组将开展为期2个月左右的现场巡察,受理信访时间截止到2026年5月4日。
