近日,中公教育科技股份有限公司(简称“中公教育”)发布公告称,公司控股股东、创始人李永新所持8.39亿股股份被轮候冻结,占其个人持股比例的100%,占公司总股本的13.60%。冻结起始日为2026年2月12日,轮候期限36个月。
所谓轮候冻结,简单理解就是债主在排队等着冻结股权,一旦前面解冻后面的立即生效。该公司与股东李永新确认,因李永新与债权人存在借款担保纠纷,涉案金额为6422万元,其名下股份被债权人向山西省太原市中级人民法院申请司法轮候冻结。
“公考第一股”中公教育市值巅峰时超2000亿,如今不仅创始人股权全面受限,同时还面临着债务压顶、退费余波等困境。
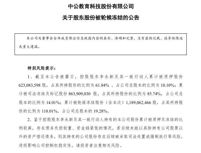
截至公告日,李永新及其一致行动人累计被质押股份6.23亿股,占其所持股份61.84%;累计被司法冻结及标记股份8.64亿股,占其所持股份85.74%。
值得关注的是,累计被轮候冻结股份11.89亿股,占其所持股份比例高达118.01%,已超出其实际持股数量。这也意味着实控人股权已被全面锁定,表决权、处置权、收益权受限,公司控制权稳定性面临实质性挑战。
公告还披露,李永新及其一致行动人最近一年涉及11起大额债务纠纷,涉及金额超过20亿元。
公告称,若实控人后续未能以其除持有公司股票以外的资产偿还债务,则其持有的公司股份存在后续被采取司法处置或强制执行等风险,进而影响公司控制权稳定性。上述冻结事项不会对公司生产经营、公司治理产生重大影响,公司亦不涉及负担重大资产重组等业绩补偿义务。
股权危机的根源,是中公教育长期依赖的“不过全退”协议班模式崩塌,叠加激进扩张与资本运作,导致资金链持续紧绷。数据显示,协议班曾贡献该公司七成以上收入,但这种以预收学费支撑扩张与现金流的模式,碰上通过率走低、退费集中兑付的情况,立马让该公司陷入了“收不抵退”的困境。
中公教育2025年三季报显示,公司归母净利润9196.65万元,同比大幅下滑45.31%。其2025年度业绩预告显示,预计全年净利润为4250万元至5500万元,同比下降70.06%至76.86%。
目前,中公教育总市值不到180亿元,较最高点逼近2700亿元时缩水约九成。
