近日,山东航空学院召开“十五五”事业发展规划编制工作落实推进会,党委委员、副校长杜伟表示,“十五五”是完成学校第四次党员代表大会提出的“三大攻坚任务”的关键时期,是实现学校2035年中长期规划远景目标的重要阶段。
杜伟所提到的“三大攻坚任务”和“2035年中长期规划”,均聚焦于“航空航天大学”的建设目标。
这场“冲刺战”早有蓝图。山东航空学院前身可追溯至1954年始建的北镇师范学校,2004年改建为滨州学院后,逐步锚定航空特色发展方向。学校官网显示,山东航空学院是山东省人民政府直属的全日制公办普通本科院校,位于滨州市,是全国拥有航校的三家本科高校之一。
2021年12月,《滨州学院“十四五”事业发展规划》正式发布,提出到2035年,办学水平全面达到博士学位授予单位、更名大学标准要求,成为国内航空特色鲜明的一流应用型大学。这为“航空航天大学”建设埋下伏笔。
2023年11月,教育部正式同意该校更名为山东航空学院,这场特色转型迎来关键里程碑。2024年3月,山东航空学院印发了“2024年工作要点”,明确提出了“聚力推动省局共建、航空航天大学和博士学位授予单位培育建设”。
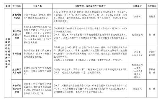
根据《山东航空学院2024年重点工作安排表》,山东航空学院已初步达成山东省人民政府与中国民航局、国家国防科技工业局共建学校意向;实施“航空航天大学达标工程”,制定《航空航天大学内涵建设实施方案》,并计划于7月成立无人机研究所,8月组建航天学院;培育建设交通运输、生态学2个博士学位授权点。
2024年9月,山东航空学院举行建校70周年庆祝大会。会上再次提到,学校将锚定省局共建、航空航天大学和博士学位授予单位培育建设“三大攻坚任务”,以及提到全面达到博士学位授予单位建设标准,到2035年建成国内一流的航空航天大学。
2025年,攻坚力度持续加码。2月,山东航空学院进行院系调整,机电工程学院更名为航空宇航与机械学院,是该校航空类院系之一。8月,召开的2025年暑期领导干部会议暨重点工作推进会,党委书记李长海进一步明确,“必须在航空航天大学建设上实现攻坚突破”。
值得关注的是,国内冠有“航空航天大学”之名的,目前仅有北京航空航天大学、南京航空航天大学、沈阳航空航天大学3所。近几年,上海、河北、河南等地均有高校加入赛道:上海电机学院于2024年成立航空学院,呼应组建上海航空航天大学的建议;北华航天工业学院将更名纳入省级规划,固安新校区同步开工;河南则明确加快组建郑州航空航天大学,推进新校区建设。
